
ジブリ作品なにが1番好き?
な話題で盛り上がる昼下がり。笑
もののけ姫も好きだけど…
トトロも外せないしな~~なんて…
ジブリ熱高まるタイミングで
超絶ナイスなイベント情報!!
ジブリ×メトロのスタンプラリー開催だ~!

『ジブリパークとジブリ展』の
開催を記念したスタンプラリー
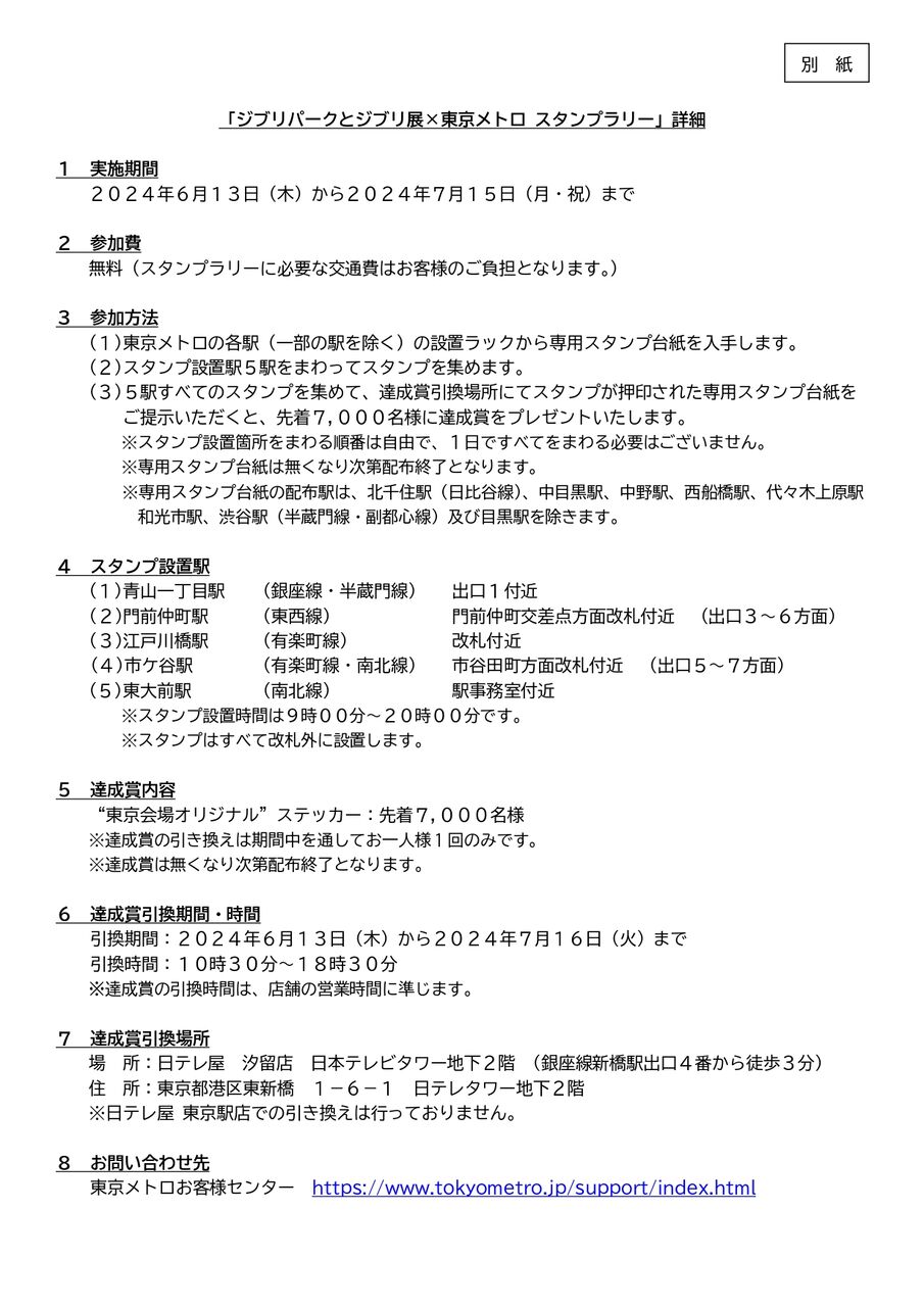
『ジブリパークとジブリ展×東京メトロ スタンプラリー』
参加方法は、
東京メトロ各駅の設置ラックから
専用スタンプ台紙を入手して…

青山一丁目駅、門前仲町駅、江戸川橋駅、
市ケ谷駅、東大前駅の5駅に設置してある
スタンプを全部集めて
『日テレ屋 汐留店』に持ってく…と!
先着7,000人に達成賞をプレゼント!
「東京会場オリジナルステッカー」が
もらえちゃう〜!!
ネコバスかわいい~~

開催は、6月13日~7月15日。
1日で全部回る必要はないっぽいし…
お出かけついでに揃えるとかアリじゃん!
まずは台紙GETだ!
【イベント情報】
イベント名:ジブリパークとジブリ展×東京メトロ スタンプラリー
開催期間:6月13日~7月15日
参加費:無料 ※必要な交通費は各自負担
※ニュースリリースは、東京メトロ公式HPよりダウンロードしました。
※その他の画像は、プレスリリース及び過去記事引用です。

